2017-11-26 09:48:25 作者:文/李雪蓉 曹斯亢 图/宫雪 鞠治鑫 浏览数:0
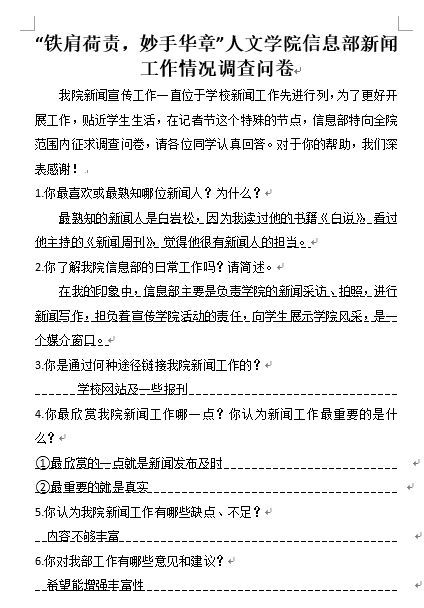
本次活动面向大一大二同学,发放调查问卷二百余份。同学们踊跃参加,建言献策,填写问卷调查。同学们根据对新闻的理解和阅读新闻时的感受,融合自己的体会,提出了建设性的意见。有同学希望信息部写的活动类新闻能够增加趣味性,富有感染力,也有同学希望新闻里够插入更多有趣生动的图片,表情达意。
本次调查问卷征集充分听取了同学们对于我院新闻工作的意见与建议,鞭策了我院新闻部门更好的开展工作,对提高我院新闻工作的质量发挥了重要作用。